| নং | শিরোনাম | সেবার ধাপ | কার্যকলাপ |
|---|---|---|---|
| | |||
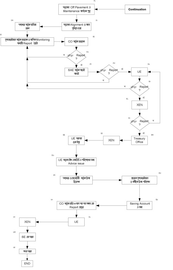
| ১ | এলসিএস কার্যক্রম বাস্তবায়ন ধাপ অংশ-২ | দেখুন | |
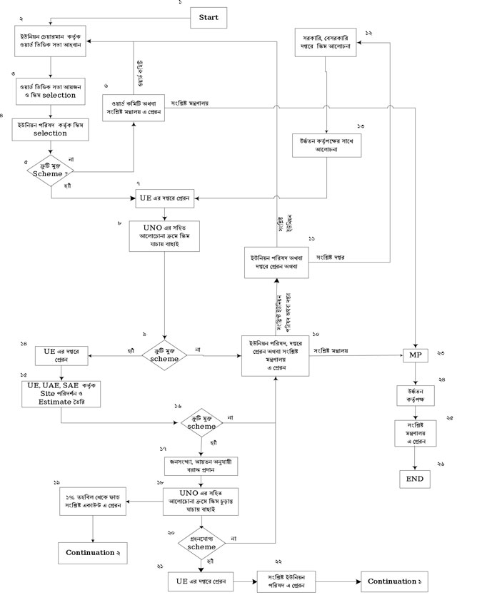
| ২ | এলসিএস কার্যক্রম বাস্তবায়ন ধাপ অংশ-১ | দেখুন | |
| ৩ | হাট-বাজার প্রকল্প বাস্তবায়ন ধাপ অংশ-২ | দেখুন | |
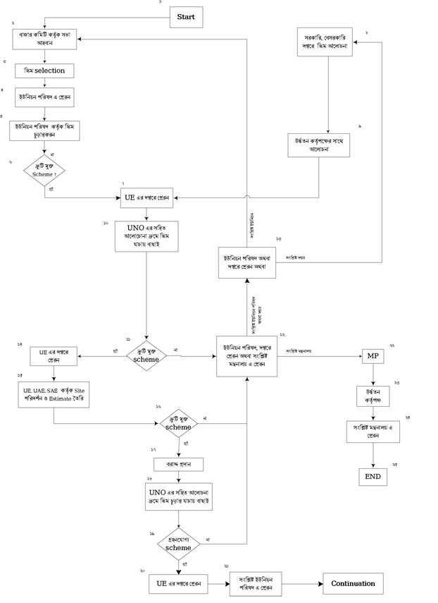
| ৪ | হাট-বাজার প্রকল্প বাস্তবায়ন ধাপ অংশ-১ | দেখুন | |
| ৫ | এডিপি বাস্তবায়ন ধাপ অংশ-২ | দেখুন | |
| ৬ | এডিপি বাস্তবায়ন ধাপ অংশ-১ | দেখুন | |
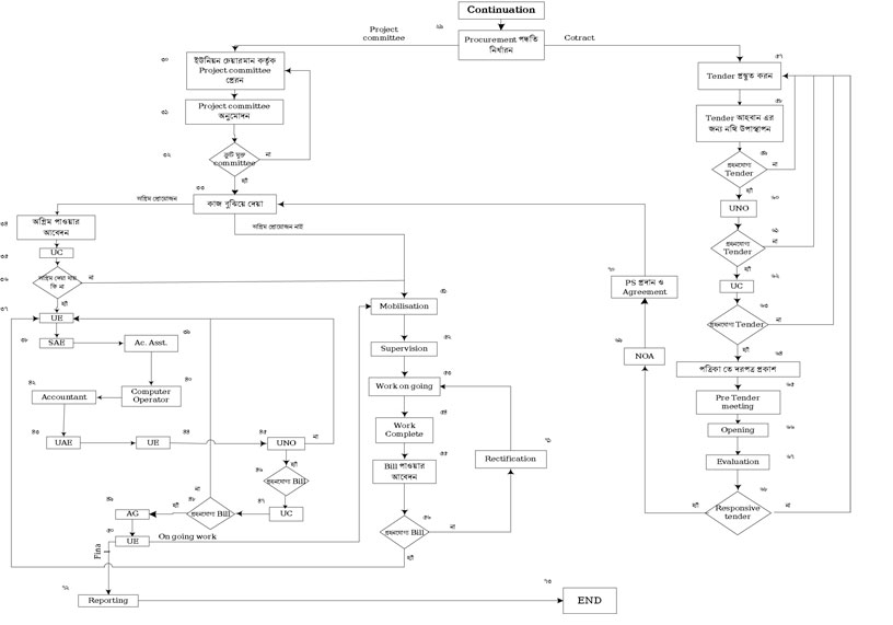
| ৭ | প্রকল্প বাস্তবায়ন ধাপ অংশ-২ | দেখুন | |
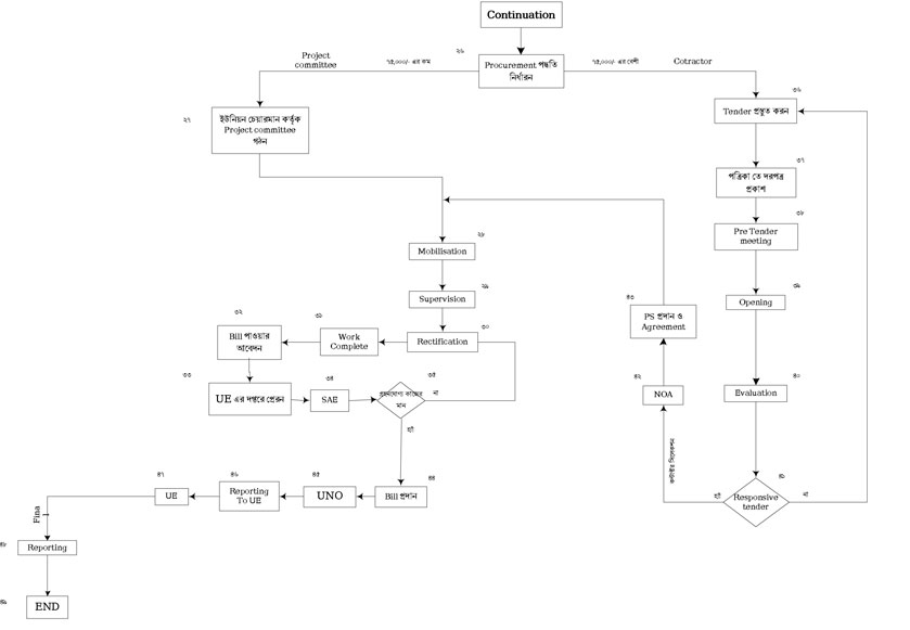
| ৮ | প্রকল্প বাস্তবায়ন ধাপ অংশ-১ | দেখুন |